首页 > 河大要闻 > 正文

河北大学成功获批国家社会科学基金重大项目

2024-12-19

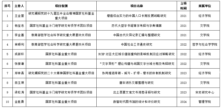
近日,全国哲学社会科学工作办公室公布了2024年度国家社科基金重大项目立项名单,河北大学金胜勇教授申报的《数智时代图书馆的统计和评价研究》(批准号:24&ZD325)成功获批立项。

近年来,学校高度重视重大项目的培育与申报,围绕重大项目申报组建团队,加强支持力度,取得显著效果。“十四五”以来河北大学共获批国家社科类重大项目10项,提前超额完成“十四五”目标任务。

“十四五”以来河北大学获批国家社科类重大项目一览表

(哲学社会科学研究院、管理学院 供稿)