11月14日—19日,由共青团中央、中国科协、教育部、中国社科院、全国学联和上海市政府主办的第十五届“挑战杯”全国大学生课外学术科技作品竞赛决赛在上海大学举行。全国共有2000余所院校的60万件项目参加竞逐,经过校赛、省赛、国赛的层层选拔,来自314所高校的755件作品脱颖而出,入围终审决赛。我校参赛代表团由党委常委王培光带队,相关学院师生30余人参加了此次大赛。
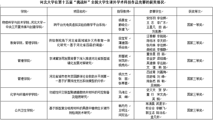
经过激烈角逐,我校荣获国家级一等奖1项,二等奖2项,三等奖3项,挺进全国40强,以总分210分的成绩位列河北省参赛高校第一。
我校自2016年6月启动“挑战杯”校级竞赛以来,学校领导高度重视,党委书记郭健出席此次“挑战杯”终审决赛出征座谈会,并就做好我校学生科技创新工作提出具体要求。党委常委王培光多次听取备战演练,精心指导。各参赛作品所在学院领导协调资源,全力支持。参赛学生和指导老师坚持从严从难从实战出发、团结一心,为校争光,展现了拼搏进取、奋勇争先的精神风貌。学校团委精心组织,邀请专家学者组成校赛评审团,聘请专业教师对备战省赛、国赛的学生进行多方指导。据统计,共有2000余名学生参与“挑战杯”校级竞赛,营造了全校积极活跃的科技创新竞赛氛围。
附:

(校团委供稿)