近日,我校生命科学学院蛛形学研究团队的张俊霞副教授在国际著名进化生物学刊物《Cladistics》上在线发表了题为“A novel probe set for the phylogenomics and evolution of RTA spiders”的研究论文。该研究中设计的UCE(超级保守元件)探针具有更多的基因位点和较高的捕获效率,引领了重要的蜘蛛类群——RTA分支的系统学和进化分类研究。
这是我校首次以第一作者第一单位署名在该杂志上发表论文。《Cladistics》由The Wiley Hennig Society主办,属于进化生物学领域的顶级刊物之一,在国际所有进化生物学期刊中Cladistics排名第三。

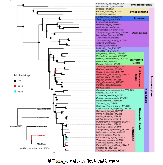
蜘蛛为陆地上多样性最丰富的捕食性类群之一,是织网、性选择和适应性进化研究的重要模型。RTA(胫节外侧突)分支作为蜘蛛中的主要类群之一,其物种多样性占蜘蛛的一半以上,是深入探究蜘蛛进化和多样性的关键。为了更好地解析RTA分支复杂的系统演化关系,该项研究对15种RTA蜘蛛进行了全基因组测序,并利用8个参考基因组专门针对这一类群设计了UCE探针(RTA探针)用于系统发育基因组学研究。对所设计的探针进行了电脑模拟以及实验室捕获双项测试,结果表明RTA探针的捕获效率最高可达82%,其捕获的位点数(~2597个UCEs)是蜘蛛目探针的2.5倍左右。利用RTA探针从57个物种获得UCE数据并构建蜘蛛目和RTA分支主要谱系的系统演化关系,结果与其它系统发育基因组学研究结果基本一致。因此,该套探针的发表将进一步推动重建RTA分支以及蜘蛛目生命之树的研究进程。

张俊霞博士2012年博士毕业于加拿大不列颠哥伦比亚大学,2013–2018年在美国加州大学河滨分校从事博士后研究和工作,一直从事蛛形动物和部分昆虫的系统发育基因组学和生物地理学研究。2019年引进我校,目前是生命科学学院副教授。目前已在Cladistics、Systematic Entomology、Molecular Phylogenetics and Evolution等国际知名刊物上发表研究论文60篇,参编专著4部;发表蜘蛛目20新属,200余新种。主持或作为项目组主要成员参与6项国家级(中国、加拿大、美国)自然科学基金项目。日前张俊霞副教授刚刚获得2022年度“燕赵友谊奖”——河北省人民政府授予外国专家的最高荣誉奖项。
该研究得到了国家自然科学基金项目(32070422)、河北大学高层次人才科研启动项目(521000981324)和河北大学生命科学与绿色发展研究院的资助。
论文链接:https://doi:10.1111/cla.12523
(生命科学学院、科学技术处供稿)